2023年4月5日,歐盟在其官方公報發布執行決議(EU) 2023/740,更新了歐盟玩具安全指令2009/48/EC的協調標準清單。該決議((EU) 2023/740)取代(EU) 2021/1992決議,并在官方公報上發布之日起正式生效。
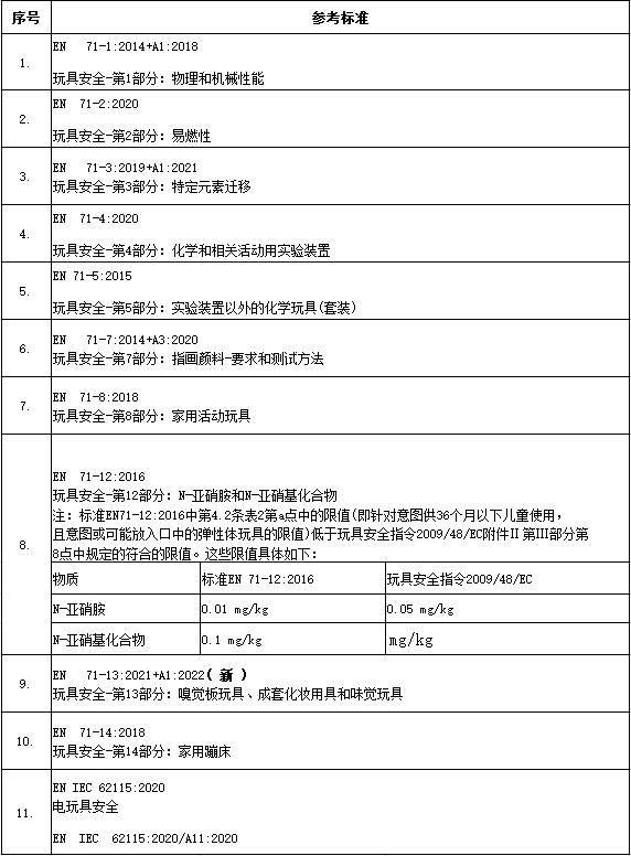
此次更新涉及玩具安全標準EN 71-13,新的協調標準清單如下:

時間:2023-04-11 文章作者:滿測檢測 點擊:次
2023年4月5日,歐盟在其官方公報發布執行決議(EU) 2023/740,更新了歐盟玩具安全指令2009/48/EC的協調標準清單。該決議((EU) 2023/740)取代(EU) 2021/1992決議,并在官方公報上發布之日起正式生效。
此次更新涉及玩具安全標準EN 71-13,新的協調標準清單如下:
